El antiepiléptico (también llamado anticonvulsivo o F.A.E., acrónimo de "fármaco anti-epiléptico") es un término que se refiere a un fármaco, u otra sustancia destinada a combatir, prevenir o interrumpir las convulsiones o los ataques epilépticos. Suele llamársele antiepiléptico aunque existen otros tipos de convulsiones no asociadas a la epilepsia como: el síndrome convulsivo febril del niño y las convulsiones producidas por la retirada brusca de tóxicos y fármacos depresores del sistema nervioso central; sin embargo, estos eventos no requieren de un uso regular de un fármaco.
Los antiepilépticos se han estado usando en el tratamiento del trastorno bipolar, debido a que actúan como estabilizantes del humor (psicotrópicos). A pesar de que al controlar las convulsiones se previene la posible ocurrencia de un daño cerebral considerable, también se han asociado los antiepilépticos con una disminución del cociente intelectual. Cabe mencionar que pueden ocasionar diarrea.[1]
Farmacología
Por lo general, los anticonvulsivos son medicamentos que se absorben bien por vía oral, cerca del 80-100 % de la droga llega al torrente sanguíneo, donde tienden a no permanecer unidos a proteínas. Casi todos son eliminados por algún mecanismo hepático, exhibiendo una vida media relativamente larga de 12 horas o más.[2]
Usos
Aproximadamente 1 % de la población mundial tiene epilepsias, el segundo trastorno neurológico después del derrame cerebral. Los anticonvulsivos existentes producen control epiléptico adecuado en aproximadamente 50 a 80 % de los pacientes, no obstante, los efectos secundarios son frecuentes.[3]
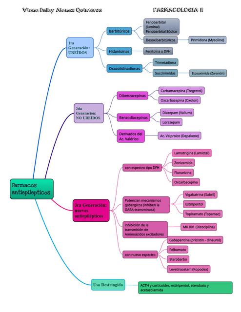
Tipos de antiepilépticos
La mayoría de los antiepilépticos usados para convulsiones tónico-clónicas generalizadas o parciales son los barbitúricos, benzodiazepinas, bromuros, carbamatos e hidantoinatos. En algunos países están disponibles fármacos nuevos como la lamotrigina, gabapentina y otros.
Los anticonvulsivantes pueden ser divididos en 8 grupos principales:[4]
- Bloqueadores de los canales de sodio de activación repetitiva: Fenitoína, carbamazepina, oxcarbazepina
- Fármacos que potencian las acciones del neurotransmisor GABA: Fenobarbital, benzodiazepinas
- Moduladores del glutamato, otro neurotransmisor: Topiramato, lamotrigina, felbamato
- Bloqueadores de los canales de calcio T: Etosuximida y ácido valproico
- Bloqueadores de los canales de calcio N y L: Lamotrigina, topiramato, zonisamida y ácido valproico
- Moduladores de la corriente h: Gabapentina y lamotrigina
- Bloqueadores de sitios de unión específicos: Gabapentina y levetiracetam
- Inhibidores de la anhidrasa carbónica: Topiramato y zonisamida
Véase también
- Clobazam
- Clonazepam
- Clorazepato
- Fenitoína
- Carbamazepina
- Oxcarbazepina
- Gabapentina
- Crisis convulsiva breakthrough
- Pregabalina
- Lamotrigina
Referencias
Enlaces externos
- sappiens
- www.definición.org Archivado el 13 de abril de 2008 en Wayback Machine.
- www.cancer.gov
- Drug Reference for FDA Approved Epilepsy Drugs (En inglés)
- UK Anti-Epileptic Drugs List Archivado el 1 de marzo de 2011 en Wayback Machine. (En inglés)
- Farmanuario Archivado el 15 de octubre de 2007 en Wayback Machine. Neurología - Información sobre medicamentos y fármacos para profesionales de la Salud. (En español)



